6731顶级游戏

欢迎来到6731顶级游戏!

联系热线:020-38797541 语言选择:中文 | ENGLISH

6731顶级游戏

6731顶级游戏(中国区)-官方网站
News Center

新闻资讯

通知通告
公司新闻
媒体报道
视频专区
行业资讯
您的位置:新闻资讯 > 行业资讯

住建部:20家企业资质申报弄虚作假 1年内不受理其行政允许

2019-01-30 16:37:42 泉源: 住建部

克日,,,,,,住建部连发两份通知,,,,,,共20家企业涉伎帐质申报弄虚作假被转达:


6731顶级游戏(中国区)-官方网站

6731顶级游戏(中国区)-官方网站


凭证相关划定,,,,,,这20家建设工程企业除了被转达品评,,,,,,不批准其资质申请,,,,,,并将其不良行为在天下修建市场羁系公共服务平台予以宣布以外,,,,,,还受到的处分有:自本转达印发之日起1年内不受理上述企业申请该项行政允许。。。。。。。。


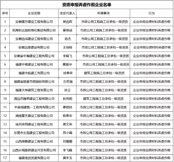
20家资质申报弄虚作假企业名单如下:

6731顶级游戏(中国区)-官方网站

6731顶级游戏(中国区)-官方网站


(来:住建部官网

住建部:20家企业资质申报弄虚作假 1年内不受理其行政允许

2019-01-30 16:37:42 泉源: 住建部

克日,,,,,,住建部连发两份通知,,,,,,共20家企业涉伎帐质申报弄虚作假被转达:


6731顶级游戏(中国区)-官方网站

6731顶级游戏(中国区)-官方网站


凭证相关划定,,,,,,这20家建设工程企业除了被转达品评,,,,,,不批准其资质申请,,,,,,并将其不良行为在天下修建市场羁系公共服务平台予以宣布以外,,,,,,还受到的处分有:自本转达印发之日起1年内不受理上述企业申请该项行政允许。。。。。。。。


20家资质申报弄虚作假企业名单如下:

6731顶级游戏(中国区)-官方网站

6731顶级游戏(中国区)-官方网站


(来:住建部官网

关于6731顶级游戏
关于6731顶级游戏 企业文化 资质信息 声誉信息
精品案例
电力线路应急抢修系统(ERS) 施工建设
焦点手艺
电力线路应急抢修系统(ERS) TS新碳纤维导线 光伏发电
新闻资讯
通知通告 公司新闻 媒体报道 行业资讯
联系6731顶级游戏

联系电话:020-38797541

在线QQ: 2430586914

在线邮箱:hfpowerzmx@126.com

邮政编号:511400

联系地址:广州市天河区天河直街148号体育西苑302房

网站地图